R. Bras. Zootec.23/Nov/2018;47:e20170019.
Roles of Hedgehog signaling pathway in adipogenic differentiation potential of porcine adipose-derived mesenchymal stem cells
ABSTRACT
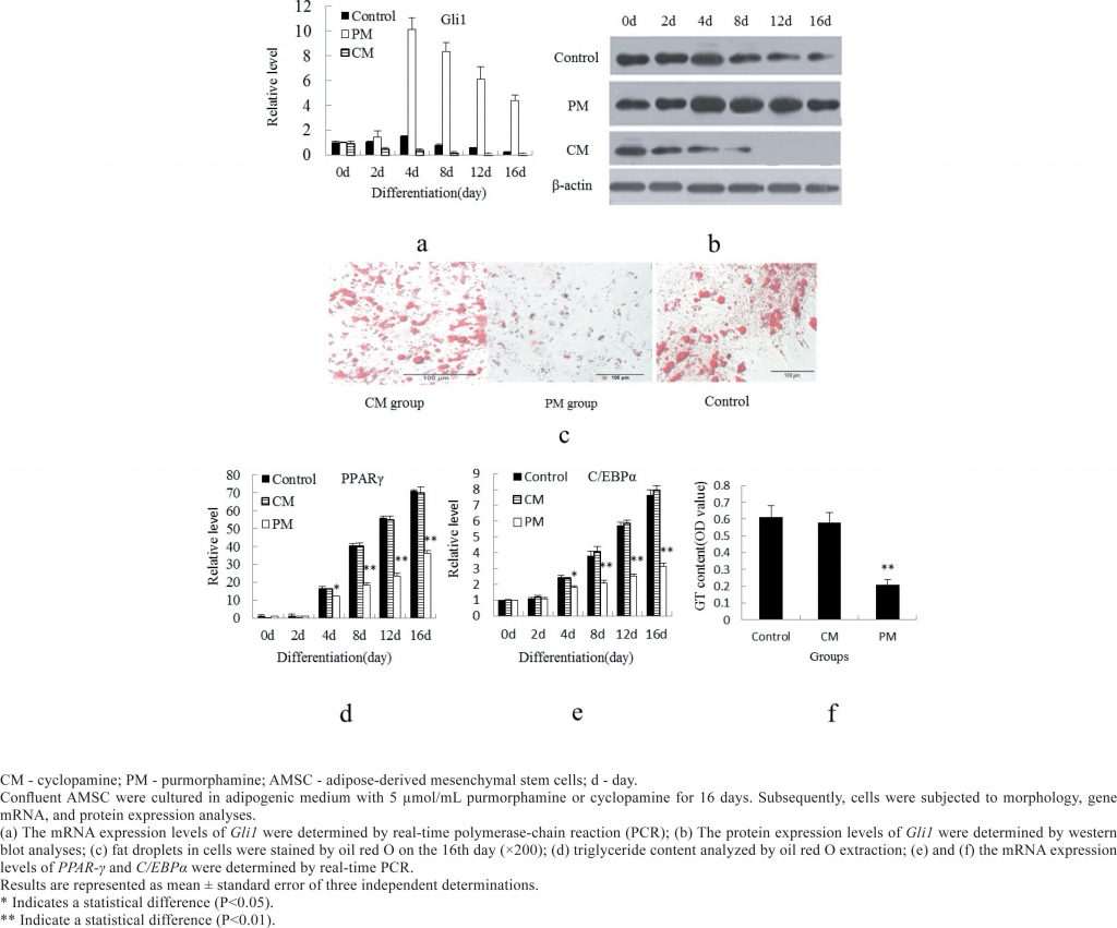
This study examined the effects of purmorphamine and cyclopamine, classical agonists and inhibitors of the Hedgehog (Hh) signaling pathway, in the adipogenic differentiation of porcine adipose-derived mesenchymal stem cells (AMSC) to investigate the roles underlying adipogenic differentiation in AMSC. Porcine-derived AMSC were established, and the Hh signaling pathway was activated or inhibited by treatment with purmorphamine or cyclopamine. The adipogenic differentiation of the porcine AMSC was then analyzed by Oil Red O staining. The expression levels of Hh signaling pathway factors and adipogenic transcription factors were determined using quantitative real-time polymerase chain reaction and western blot analysis. We verified that the expression levels of positive regulators of the Hh pathway (Smo, Gli1, Gli2, and Gli3) decreased during adipogenesis, whereas those of negative regulators (Ptc1 and Ptc2) increased. Purmorphamine can inhibit the adipogenic differentiation of porcine AMSC in vitro culture. In addition, both the expression of the CCAAT/enhancerbindingprotein-α and that of the peroxisome proliferator-activated receptor-γ decreased in the presence of purmorphamine. By contrast, cyclopamine had no significant effect on the adipogenic differentiation of porcine AMSC. The Hh signaling pathway inhibits the adipogenic differentiation potential of porcine AMSC.
Keywords: adipogenesis; differentiation; expression; pig

